电影宣发,何时不再被迫“抖音独家”?

字节跳动正在实现娱乐流量的加速闭环。

今年春节档,它不仅通过字跳网络、抖音文化、微播世界3个主体分别参与了《唐人街探案3》《熊出没之狂野大陆》《新神榜·哪吒重生》3部影片的联合出品,而且,还与今年春节档7部影片中的6部,都签订了独家合作协议。

“独家”意味着,这些影片不得在抖音规定的竞品平台上有任何形式官方合作,包括但不限于快手、哔哩哔哩、微视、好看视频、YY、虎牙等一系列有短视频功能的平台。

娱乐资本论矩阵号剁椒娱投(ID:ylwanjia)与诸多片方、电影营销公司多方核实,证实了这一点。

今年春节档的电影,都曾面临一个终极拷问——要不要选抖音,同时放弃其他?在一部分宣发方看来,这就是个带有垄断性质的霸王条款。

单从流量上看,抖音无疑是最大的平台。但在春节档这样竞争激烈的档期,绝大多数影片都选择与同一家平台独家合作,放弃其他平台流量,好像也并不明智。

复盘春节档影片营销,不同电影在抖音的营销效果相差悬殊。目前,《侍神令》官抖只有4.4万粉丝,同期其他影片官抖粉丝至少30万以上,《你好!李焕英》的官抖账号粉丝最多,有298万。

我们发现,《侍神令》里两位主演陈坤、周迅在抖音上并没有账号,而陈坤是快手的代言人,拥有980万快手粉丝。但由于《侍神令》与抖音签了独家,在快手上无法得到任何流量支持。

类似的尴尬,也出现在杨幂、沈腾身上。

由于二人都是快手签约的代言人,而他们各自主演的电影《刺杀小说家》《你好!李焕英》都与抖音独家合作,客观上导致影片无法调动快手的流量,在抖音的营销也无法动用杨幂和沈腾两位明星的抖音账号。

巨头之间相互角力,往往会殃及平台生态链上的公司利益,这一次,受伤的是电影。

“不签独家就没办法参加抖音的活动”

今年春节档电影最大赢家非《你好李焕英》莫属。从大年初一上映至今,票房已经超过51亿,超过《哪吒之魔童降世》跃升至中国影史票房第二名。

但就是这样一部年度大热影片,在快手等其他短视频平台均没有官方账号,只有短视频博主零散的二创作品。要知道,快手也是日活4亿多的短视频平台,况且,《你好李焕英》的主演之一沈腾,还是快手的明星代言人之一。

类似的情况还发生在《侍神令》身上。这部由周迅、陈坤主演的春节档电影,虽然在快手上开了官方账号,但官方账号旗下没有任何作品和动态。

剁椒娱投(ID:ylwanjia)了解,这两部影片都与抖音签署了独家合作协议。

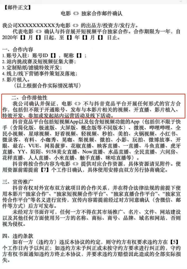
协议中规定,合作内容包括账号入驻,站内挑战赛及短视频征集大赛,定制贴纸和滤镜特效开发,以及线上线下营销时间策划和落地等。但这份独家协议更值得关注的地方是排他性协议。

其中规定,电影不与抖音竞品平台开展任何形式的官方合作,包括但不限于开通账号,发布与影片相关视频,开直播,影片植入,特效开发,参加或发起站内以及线下活动。

虽然抖音流量大,转化率高,但如果在整个移动短视频和直播流量中,抖音占一半,其他平台加起来怎么也有一半流量。签订协议后,相当于片方损失一半免费流量,也无法达到全网宣发的效果

一位春节档的片方表示,抖音的独家策略,对那些与快手、B站等平台有合作的明星影片片方来说,影响比较大。“像跟抖音竞品有签约代言的明星,他们的名字是很难上抖音热搜的。”

那么,片方能有别的选择么?

事实上抖音的独家条款,从去年十一档前后就开始了。当时有影视营销公司的高层愤愤不平,直接将抖音的独家协议发给了媒体,但鉴于日后还要与抖音合作,并没有选择公开叫板。

那时候片方还相对自由,可以选择与抖音合作,而不签独家协议。但今年春节档不行。

“春节档是一年中的重要档期,肯定有很多大的宣传动作。如果不跟抖音签独家的话,艺人就没有办法参加抖音的任何活动,比如一些观影团,或者一些创新玩法,都没办法深度合作。所以,肯定要有一方选择。”

一旦签订独家协议,在抖音之外的其他平台上做宣发活动,就相当于违约,会被限流。

有两家营销公司创始人都列举了业内流传甚广的故事——去年12月上映的《沐浴之王》也与抖音签署了独家营销协议,后来又在快手上做直播卖票,之后就传在抖音上的宣传物料就被限流了。

同是“抖音独家”,营销效果差别巨大

作为片方来说,最希望还是全网宣发。“如果抖音平台不排他也能有官方支持,那肯定是抖音和快手以及其他平台一起做最好,但现在没有这个选项,那还是得选抖音。”

促使片方与抖音合作的原因,除了流量大以外,还因为抖音的转化率更高。

“抖音的短视频能直接导流到猫眼“想看”的按钮上去,有时候一个爆款就能带动猫眼想看达到上万,其他短视频平台还没有这么有效的体系。特别是春节档这么关键,如果只能选一方合作,片方肯定选流量曝光最大,转化率最高的平台。”

但同样是抖音独家,不同片方在抖音的营销效果悬殊。

灯塔数据显示,前述春节档的6部影片,从上映前一个月起,到3月8日为止,抖音爆款短视频的条数差别巨大。

其中,《你好李焕英》在抖音上共有461个爆款短视频,《唐探3》有181个,《刺杀小说家》有167个,《新神榜·哪吒重生》有154个,《人潮汹涌》有107个,《侍神令》有37个。

灯塔2月16日~17日春节档影片抖音爆款视频榜布分截图

今年春节档,唯一一部没有签署抖音独家合作的影片是《熊出没之狂野大陆》,灯塔数据显示,《熊出没》在抖音的爆款短视频数量是0。

剁椒娱投(ID:ylwanjia)获悉,《熊出没》虽然有抖音的联合出品,但最终在宣发层面,没有选择与抖音、快手等任何一个平台进行官方合作。

《熊出没》IP早在2018年就在快手上开了官方账号,发布了286个作品,拥有762万粉丝,而且,2020年,熊出没影片的导演还丁亮还在快手做了一场直播。

与此同时,熊出没在抖音上也有334个作品,吸引了1047万粉丝,甚至还开通了抖音橱窗卖IP衍生品。

一位《熊出没》的宣发人员向剁椒娱投表示,“(没签)也上过热搜,数据也不错。只是资源,受众匹配度,加上使用习惯造成了不同选择,没有传说的那么惊悚。”

另一个案例是,今年春节期间,宋小宝导演的《发财日记》。这部网络电影,最终选择了全程与快手合作。

这是一部需要单片付费的网络电影,影片内容和主演气质也符合快手气质。因此,宋小宝和赵本山的女儿球球在快手直播间卖票算是相当成功。

根据快手官方发布的数据,宋小宝直播间售卖网络点播券40万张,累计观看总量1920万,直播间最高同时在线人数PCU100万+,互动量1160万。并且,《发财日记》登陆快手热榜19+,连续天获得快手影视榜第一名,话题“发财日记”播放量21亿。

再给一次机会,片方还会选抖音独家么?

片方一股脑选择与抖音合作,可能他们并不熟悉抖音的运营逻辑和算法规则。

即便签了独家协议,抖音给到的资源支持,主要是从执行层面帮助宣传方把创意活动落地,而不是直接白送流量。某个影片的宣传视频想上热门或者成为爆款,关键还看宣传公司的创意和运营。

而且,抖音是一个马太效应极强的系统,遵循强者恒强的规则。

在抖音上,自身吸引大流量的视频或者主题会得到平台更大的流量推荐。就像今年《你好李焕英》,影片上映前期,形成了强大的观影期待,相关视频在抖音上自发传播,有些点赞量在100万次以上。无疑影片上映之后,抖音的自然会给到更大程度的曝光。

《唐探3》也是类似的情况,但在这种推荐机制下,春节档其他几部前期关注度没有那么强的影片就相当吃亏,在抖音获得的流量比较少,表现出来的营销效果自然也就没那么令人满意。

更何况,抖音的流量是有限的,同档期与抖音签署独家协议的影片越多,意味着每一部影片获得的抖音扶持更少,而且还会受到高热度影片短视频物料的流量碾压。

抖音刚开始发力做电影宣发业务之初,来合作的片方和营销公司比较少,获得的支持也更多。

比如,能拿到抖音搭配的账号和达人。就是抖音出一部分钱,利用大号资源做一些官方征稿;特别大的资源有开屏,或者滤镜特效,以及推流,甚至会给几次热点话题贴提高的资格。

“互联网平台都一样,就是给你流量和资源位,跟你做做活动。有时候会按照这些资源估算一个XX万的资源包,与一些影片置换联合出品。”一家短视频营销公司创始人表示。

但慢慢往后发展,其实抖音独家协议里给到的资源越来越少了。

在上述短视频营销公司创始人看来,主要因为来抖音做宣发的影片越来越多,而抖音的资源是有限的。

“现在签署独家协议后,抖音可能最多会派一个工作小组帮忙接投诉,或者视频里有敏感词的时候,帮忙从后台维护,其他资源基本都要置换。比如,春节档的影片,想要更多资源,抖音可能会要求,艺人一起配合,来抖音形成更大的声势。”

这跟传统影视宣发格局类似。当年民营五大发行公司每年发行的影片占比高达八成以上,但也没能垄断所有影片,依然有片方从影片自身调性和规模出发,选择一些中小发行公司,或者在某一领域相对擅长的发行公司。

这些中小发行公司由于发行的片子较少,一般会比大发行公司给到更优厚的合作条件和态度。

短视频宣发也一样,一家独大对于片方来说,并不是最好的状态,影片都能找到自己合适的宣发平台才更加重要。

娱乐资本论

发表回复

您的邮箱地址不会被公开。 必填项已用 * 标注